glibc (GNU C Library) is the C runtime library of GNU, which implements standard library functions used by C programs.

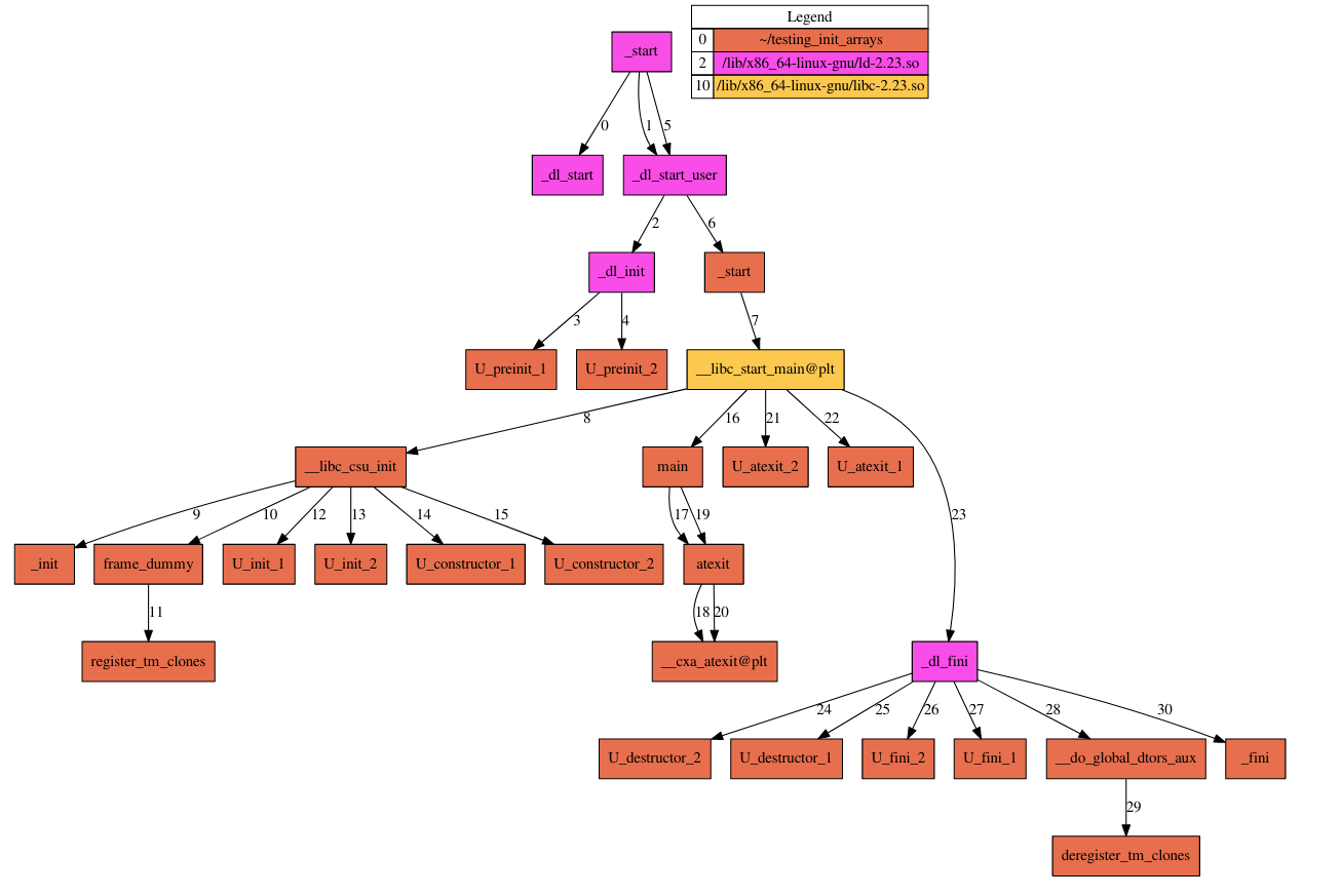
An ELF linked against glibc has the following call graph (not sure where I got this from):